首页
> 政府信息公开 > 信息公开目录 > 规划信息 > 专项规划
索引号: 11330000002482322Q/2021-09373 发布机构: 省商务厅 生成日期: 2021-06-16
主题分类: 商业、贸易 组配分类: 专项规划 公开形式:网站
公开方式: 主动公开 公开范围: 面向全社会 体裁分类: 通知

浙江省人民政府办公厅关于印发浙江省商务高质量发展“十四五”规划的通知

发布日期:2021-06-16 11:24 浏览次数: 信息来源:省政府办公厅

各市、县(市、区)人民政府,省政府直属各单位:

《浙江省商务高质量发展“十四五”规划》已经省政府同意,现印发给你们,请结合实际认真贯彻实施。



浙江省人民政府办公厅

2021年6月2日

(此件公开发布)


浙江省商务高质量发展“十四五”规划

根据《浙江省国民经济和社会发展第十四个五年规划和二O三五年远景目标纲要》精神,为更好地推进“十四五”时期全省商务工作高质量发展,特编制本规划。规划期限为2021—2025年。

一、总体要求

(一)发展基础。“十三五”时期,全省商务系统聚焦聚力高质量发展、竞争力提升、现代化先行,基本完成商务发展各项目标任务。贸易和投资规模稳步增长,社会消费品零售总额达2.66万亿元,规模稳居全国第4位;货物贸易进出口规模突破3万亿元、年均增长9.4%,其中出口占全国比重从“十二五”末的12.1%提升至14.0%、出口增量对全国贡献率连续3年居全国首位;实际利用外资655.8亿美元,年均增长7.8%;稳外贸稳外资工作连续3年获国务院督查激励。中国(浙江)自由贸易试验区(以下简称浙江自贸区)成功获批,并由舟山区域扩展至杭州、宁波、金义片区,累计形成161项制度创新成果;市场采购贸易方式覆盖5个设区市,跨境电子商务综合试验区实现省域全覆盖。商务发展服务民生成效显著,杭州湖滨步行街成为首批全国示范步行街之一;重点培育27个夜间经济试点城市,义乌、青田等进口商品世界超市逐步形成;累计获批22个国家级电子商务进农村综合示范县,在全国率先开展现代商贸特色镇、商贸发展示范村建设。

(二)指导思想。坚持以习近平新时代中国特色社会主义思想为指导,深入贯彻党的十九大和十九届二中、三中、四中、五中全会以及省委十四届历次全会精神,坚持稳中求进工作总基调,立足新发展阶段,贯彻新发展理念,构建新发展格局,以扩大内需为基本立足点,以“一带一路”建设为统领,以数字化改革为抓手,促进高品质消费,深化高水平开放,提升商务发展质量和效益,打造国内大循环战略支点和国内国际双循环的战略枢纽,为争创社会主义现代化先行省提供强大动力和战略支撑。

(三)发展目标。发挥商务工作在构建新发展格局、打造“重要窗口”中的重要作用,建设强大国内市场取得新成效,推动高水平开放迈出新步伐,构建商务高质量发展体制实现新突破。到2025年,实现以下目标:

1.打造新型消费中心。全省社会消费品零售总体规模稳定增长,新消费、新服务、新业态不断涌现,网络零售总额持续增长,重点生活性服务业上线率达到82%。

2.打造数字贸易中心。全省货物贸易、服务贸易进出口总额保持增长,出口占全国份额稳步提高,进口规模不断扩大。贸易结构进一步优化,数字贸易发展成型成势,全球数字贸易中心基本形成。

3.打造高质量外资集聚地和高层次对外投资策源地。实际使用外资规模保持稳定增长,成为国际投资避风港。对外直接投资发展稳健,形成高层次对外投资策源地。

4.打造高水平对外开放新高地。基本形成更高水平开放型经济新体制,内外贸一体化水平显著提高,高能级开放平台对畅通国内国际双循环的支撑作用明显增强,商务领域绿色低碳发展迈上新台阶,市场化、法治化、国际化的营商环境走在全国前列。

二、主要任务

(一)聚焦协同发展,完善商务发展空间布局。

1.加快打造“一带一路”重要枢纽。拓展“一带一路”沿线市场,升级“一带一路”浙商行活动。深化国际产能合作,拓展与“一带一路”沿线国家和地区产业链供应链合作,持续推进境外经贸合作区建设,加快构建境内境外园区链式合作体系。支持宁波舟山港加大“一带一路”沿线航线开发力度,拓展海上丝绸之路网络。全力打造国际航空货运高地,国际航空货运基本成网。加快发展多式联运,全面提升服务能力。大力发展丝路电子商务。

2.大力开拓国内市场。依托长江经济带发展战略,开展东西部产业协作,打通东西部生产资料和商品流通渠道,形成互联互通共享的国内大市场。深入实施长三角一体化发展战略,加快推进长三角区域市场一体化,逐步统一市场规则和监管机制,打破区域市场壁垒。支持杭州经济技术开发区与苏州工业园区、张江高科技园区等平台联动发展,深化上海漕河泾新兴技术开发区海宁分区、中新嘉善现代产业园等园区共建,推动长三角产业链跨区域协同发展,培育世界级先进制造业集群。统筹优化商品流通基础设施布局,畅通长三角一体化市场网络。

3.以“四大建设”优化省内布局。大力推进浙江自贸区、开发区等高能级平台建设,引导大项目、好项目向大湾区集聚,培育一批具有竞争力的现代化产业集群。深入践行绿水青山就是金山银山理念,推进园区有机更新。纵深推进义甬舟开放大通道建设,推动宁波舟山港国际枢纽功能前移,打通对内开放融合的西延通道。建设现代化国际化大都市区,提升国际化教育、医疗卫生、社区、文化服务等配套水平,成为国际人才、资本、信息等高端要素的重要流量入口。

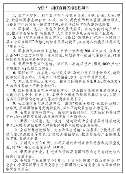
(二)高标准建设浙江自贸区,打造油气自贸区、数字自贸区和枢纽自贸区。

1.大力推进制度创新。推进贸易和投资自由便利先行先试,探索建立特殊综合保税区,逐步放宽油气产业、数字经济、生命健康、新材料和文化娱乐等领域投资和经营限制。推进跨境资金流动自由便利先行先试,加快推进本外币合一账户试点,积极推进跨境人民币结算,创新跨境外汇结算模式,建立普惠金融服务体系。推进运输来往自由便利先行先试,加强海港、陆港、空港、信息港“四港”联动,形成与贸易自由化相匹配的物流体系。推进人员进出自由便利先行先试,开展国际人才管理改革。

2.推动四大片区差异化特色化发展。对标国际最高水平经贸规则,建立与五大功能定位相适应的制度体系。打造以油气为核心的大宗商品全球资源配置基地,开展油气储备体制改革试点,做大做强以油品、液化天然气(LNG)、液化石油气(LPG)为主导的能源进口、转口和国内贸易,提升大宗商品价格全球话语权,打造液化天然气登陆中心。打造新型国际贸易中心,创新发展跨境电子商务、数字服务贸易、市场采购等新型贸易方式。打造国际航运和物流枢纽,加快宁波舟山港一体化和义新欧班列2.0版建设,开辟国际运输开放新路线,建设全球智能物流枢纽。打造数字经济发展示范区,深化金融科技应用创新,探索数字经济领域国际规则。打造先进制造业集聚区,大力发展生命健康、新材料、智能制造等产业集群,超前布局发展人工智能、生物工程、第三代半导体、类脑芯片、柔性电子和量子信息等未来产业。

3.强化内外合作联动发展。推动浙江自贸区与杭州城西科创大走廊、宁波甬江科创大走廊等科创平台联动,推进之江实验室、阿里达摩院、国科大杭州高等研究院等研发机构建设。强化与沪苏皖自贸区特别是上海临港新片区的联动发展,加快跨港区供油、期现一体化油气交易中心建设,推进上海港、连云港、宁波舟山港协作发展,打造世界级港口集群。持续探索共建自由贸易港。加强自贸区与区域全面经济伙伴关系(RCEP)等区域自由贸易协定联动,探索构建适应高水平对外开放的规则体系和制度框架。

(三)畅通国内循环,健全现代商贸流通体系。

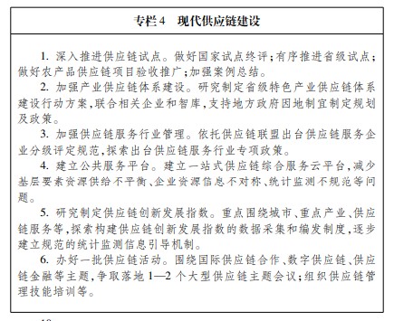
1.积极培育现代商贸流通主体。支持龙头企业通过直营连锁、联合、兼并、电子商务等形式拓展经营网络,打造若干拥有自主品牌、主业突出、竞争力强的大型流通集团。培育一批“链主”企业,引导商贸企业、物流企业、商品市场等向供应链综合服务商转型。鼓励中小商贸企业加强创新,鼓励各类社区、街区小店特色化、便民化、标准化、连锁化、数字化经营。支持商贸企业开展线上线下一体化经营。

2.推动商贸流通网点建设。实施批零改造强流通行动,建设一批辐射带动能力强的商业中心、专业市场、区域性配送中心等,引导行业适度集聚发展。加快商贸市场数字化转型,培育一批具有全球竞争力的商贸枢纽型市场。提升社区商业,打造“5分钟便利店+10分钟农贸市场+15分钟超市”生活服务圈。加快改善村镇消费环境,解决好农村网购“最后一公里”,鼓励大型流通企业向农村延伸经营网络。推动农村电子商务提质增效,深入实施电子商务进农村综合示范工程,鼓励新零售、跨境电子商务等企业在村镇开设体验店,畅通农产品进城和工业品下乡双向流通渠道。加强商贸流通标准化建设,推动电子商务绿色循环发展。完善预拌混凝土、砂浆、水泥预制构件企业布局,促进清洁生产,进一步推进散装水泥专用车辆安全共治系统建设。

3.构建现代智慧商贸物流体系。加强新技术在物流配送中的应用,支持企业建设区域性仓储物流集散中心,完善农产品流通骨干网。加快布局冷链物流分拨中心,完善冷链物流配送网点,构建“骨干基地—物流园区—分拨中心—配送网点”4级功能布局体系。

4.推进内外贸一体化发展。推进内外贸政策、监管体制、经营资质、质量标准、认证认可等相衔接,推动出口产品在国际国内两个市场之间顺畅切换。扩大内外销产品“同线同标同质”实施范围,鼓励出口企业与国内大型商贸流通企业对接,多渠道搭建内销平台。深入实施“浙货行天下”工程,搭建公共推介平台,开展浙货“北上”“南下”“东进”“西拓”行动。

(四)全面促进消费,打造新型消费中心。

1.推进新基建。做好全省商业网点、物流中心等商贸基础设施规划建设。探索实施大型商业网点规划建设听证会制度。推动商贸基础设施数字化改造提升,加快核心商圈的5G网络、物联网等基础设施建设,打造一批多层次智慧商圈。加快车联网、新能源汽车充电桩等建设,发展新型汽车消费。推进快递服务站、多功能智能快件箱、无人售货机等智能终端设施建设和资源共享。鼓励消费领域智能化技术集成创新应用。加强农村商贸基础设施建设,合理规划农产品批发市场、产地加工中心等,支持建设村民中心、商贸综合服务体。

2.拓展新场景。全面推进重点商圈、商品市场、步行街、商业街等“智慧商业+实体商业”融合发展。深化高品质步行街建设,支持有条件的市、县(市、区)打造高品质步行街,建设智慧商圈。开展夜间经济城市试点建设,形成一批夜间经济集聚区,培育夜间经济网红打卡点。大力提振文旅消费,挖掘体育赛事资源,推动商旅文体融合发展。营造周末消费新场景,实施周末文旅消费优惠制、周末交通便民服务、公共消费服务空间周末延时开放等。

3.培育新消费。提升传统消费,发展新型消费,引导高端消费回流。加快建设国际消费中心城市,培育新型消费示范城市、新零售标杆城市,促进乡村、社区商业消费。推动汽车等消费品由购买管理向使用管理转变,优化游艇、民用飞行器等的消费环境,促进住房消费健康发展。深化服务消费领域的准入和监管改革,实施服务消费负面清单制。发展“首发经济”“首店经济”,支持国内外知名品牌在浙设立首店、旗舰店、体验店。争取离境、离岛免税政策,优化全省免税店布局。支持发展社区电子商务、直播电子商务、网红电子商务等新业态新模式。加强老字号挖掘保护,开展浙江老字号认定。持续打响“浙里来消费”品牌,省市县三级联动办好消费促进活动。

4.实施新服务。培育百家重点平台,实施千家企业云化、百万商家上线等十大行动,持续推进网上菜场、网上餐厅等项目建设,打造一批样板城镇和标杆区域,逐步形成以“一图两码三平台”为骨干的数字生活新服务生态体系。探索建立与商业变革相适应的新型消费统计监测指标体系。建立完善消费者权益保护体系。规范有序发展消费金融。

(五)推动贸易高质量发展,打造数字贸易中心。

1.加快国际贸易高质量发展。推进市场多元化,稳固传统市场,拓展新兴市场。利用新技术、新渠道开拓国际市场,推进展会模式创新,探索线上线下同步互动、有机融合的办展新模式。优化产品结构,加大数字安防、生物医药等产品出口,积极推动电力、通信设备等大型成套设备开拓国际市场,推动纺织、服装等优势产品高端化、精细化发展。加强对企业的分类指导,持续推进经营主体多元化,鼓励行业龙头企业提高国际化经营水平,支持推动中小企业转型升级,支持国际贸易总部建设,加大对市场主体的培育和培训力度。加快外贸转型升级基地建设,提升外贸自主品牌影响力和竞争力,提升企业研发设计创新能力。充分发挥海外仓、江海联运和口岸等方面优势。

2.大力发展外贸新业态新模式。深化市场采购贸易方式试点,探索市场采购贸易进口和外贸经营者在市场采购集聚区内属地采购申报、异地通关放行等新模式。招优育强外贸综合服务主体,培育一批辐射能力强、功能完善的外贸综合服务企业,带动中小微生产企业出口。推动二手车出口试点。深化服务贸易创新发展试点,推动服务外包转型升级,争取新增中国服务外包示范城市,高水平办好中国国际服务外包交易博览会。

3.完善国际营销服务体系。充分发挥海外浙商、贸促会、境外商会等作用,鼓励企业开展境外展示中心、分拨中心、零售终端、售后服务中心等布局建设。培育建设“浙江制造”海外运营中心,深化公共海外仓、海外站建设,支持企业在重点国家和地区建设物流仓储配送中心、全球售后公共服务中心,提升海外仓通关、营销、售后等复合型功能,促进海外仓共建共用共享。加强外贸服务体系建设,充分发挥出口信贷和出口信用保险作用,扩大政策性出口信用保险覆盖面。加强银保合作,积极扩大保单融资新模式,开展“订单贷”“浙贸贷”,拓宽外贸融资途径。

4.积极扩大优质进口。打造进口商品世界超市。扩大油气等大宗商品进口规模,扩大先进技术设备和服务、关键零部件进口,鼓励高端消费品和优质服务进口,支持医疗康复、养老护理等民生产品进口。发挥国家进口贸易促进创新示范区的示范引领和辐射带动作用,培育和提升一批省级示范区。深化“百千万”进口主体培育工程,培育和提升一批省重点进口平台。承接和放大中国国际进口博览会溢出效应,探索培育“国际进口商品海淘汇”等活动载体。加强进口口岸建设,争取汽车等进口指定口岸,加强口岸的冷链等配套设施建设,深化进口业态创新、监管创新和服务创新。

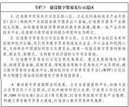
5.打造全球数字贸易中心。拓展数字贸易重点领域,推进跨境电子商务创新发展、服务贸易数字化转型,发展数字技术贸易、数字内容贸易、数据及衍生品贸易等。打造数字贸易生态圈,壮大数字贸易主体、做优领军企业、培育独角兽企业,加快建设跨境电子商务综合试验区。探索数字贸易规则和标准,组建浙江数字贸易(电子商务)标准化技术委员会,推动建立适应发展方向的数字贸易监管体系。支持争取数字人民币试点。

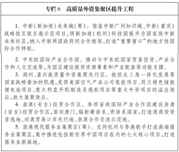
(六)优化全球资源配置,打造高质量外资集聚地和高层次对外投资策源地。

1.提升利用外资质量和效益。重点引导外资投向四大世界级产业集群和十大标志性产业链,推动产业链供应链多元化。强化重大项目外资招引,大力引进世界500强、行业龙头企业、“隐形冠军”等高质量外资企业和项目,重点引进跨国公司地区总部和研发、销售、物流、结算等功能性机构,鼓励存量再投资。完善外资促进体系,创新招商方式,健全全球化招商机构网络,开展云招商和产业链招商,鼓励在北京、上海、深圳等城市设立招商中心,在欧美日等发达国家和地区派驻商务代表。完善外资服务体系,健全外商投资投诉管理办法,加强知识产权保护,在解决外商生活、就医、子女教育等方面有所突破。加快浙江(台州)、浙江(新昌)、浙江(义乌)境外并购产业合作园建设。

2.践行“地瓜理论”开展国际投资。深入实践“地瓜理论”,启动浙江本土民营跨国公司“丝路领航”三年行动计划。支持本土民营跨国公司并购海外技术、品牌、渠道等优质资源,引导高端产业环节回归浙江,做强企业本土总部,建设一批兼具创新能力、成长性和国际影响力的世界级跨国公司。健全以备案为主的境外投资管理制度。

3.畅通国际高端要素流动。深入贯彻外商投资信息报告制度。全面实施外商投资准入前国民待遇加负面清单管理制度,深化金融、医疗、教育、健康等领域对外开放。加快打造全球人才蓄水池,大力引进国际一流的战略科技领军人才和高水平创新团队,打通科研人才与产业人才双向流通渠道。稳妥推动数据要素可交易、可流通,探索跨境数据安全有序流动。

4.实现更高层次跳出浙江发展浙江。健全境外投资政策和服务体系,发挥境外投资服务联盟作用,深入开展“丝路护航”行动。推动资产评估、法律服务、会计服务等生产性服务业国际化发展,创新“走出去”金融产品与服务,加大对境外投资合作的信用保险支持。创新发展对外承包工程,鼓励联盟拓市和投建营一体化,积极参与第三方市场合作,带动装备、技术、标准和服务走出去。充分发挥海外浙商作用,支持温州建设世界华商综合发展试验区、金华建设中非文化合作交流示范区、丽水建设浙江(青田)华侨经济文化合作试验区。

(七)提升开放平台能级,构建高水平开放平台体系。

1.探索构建中欧经济循环示范区。做大做强国际产业合作园,通过国内外产能合作、产业联动,打造国内国际市场循环支点。推动义新欧班列提质增效,不断提升开行规模和国际影响力,进一步发挥市场化机制,深化平台整合,完善集货网络,加强线路拓展,扩大返程进口。深化国际标准对接,在有条件的地区率先引入欧洲在医疗药品、旅游娱乐、体育养老等产业的管理标准,并实现资格互认。

2.搭建地方经贸合作平台。高质量利用双多边自由贸易协定,在全省范围内开展宣传、培训等普及教育工作,提高自由贸易协定利用率。加强RCEP研究分析,开展专项培训,健全经济联系网络,探索打造RCEP地方开放型经济合作试验区。加强对全面与进步跨太平洋伙伴关系协定(CPTPP)的跟踪研究。加强与美国、德国、日本等经贸往来,做好浙非、浙新双边合作。

3.推进开发区创新发展。深化开发区整合提升,完善开发区考核评价体系,推进开发区争先进位和警示退出机制,实现1—2家国家级经济技术开发区进入全国前10位。大力推动国际产业合作园建设,以全球精准合作为重点,实施产业集群培育升级行动。全面推广开发区产业链“链长制”,推动试点全覆盖。创新开发区体制机制,探索法定机构改革。深化开发区“亩均论英雄”改革。推动美丽园区建设。

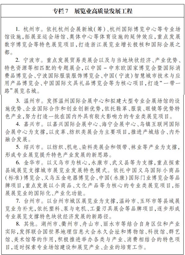
4.提升会展平台能级。高水平举办中国浙江投资贸易洽谈会、世界互联网大会、世界油商大会、联合国世界地理信息大会等。办好传统市场、新兴市场国际性展会,引进若干行业影响力强、带动效应显著的国际知名品牌展会。支持会展业与商业、旅游、文化、体育等产业联动发展,大力发展新兴会展业态。优化展馆布局,支持杭州、宁波等地推进展馆建设。

(八)树立系统观念,推动商务领域现代化治理体系建设。

1.打造国际一流营商环境。协同推进长三角营商环境一体化,支持杭州建设国家营商环境创新试点城市。深化商事制度改革,探索以承诺制为核心的极简审批,持续推进“证照分离”改革,消除“准入不准营”现象,进一步降低企业成本、提升办事效率。持续完善浙江国际贸易“单一窗口”功能,加强区域通关协作,扩大两步申报、提前申报等试点范围,实现“两段准入”“两轮驱动”。加快出口业务办理速度,为纳税人提供多元化申报渠道,在全国率先探索开展备案单证数字化试点,提高退税便利化水平。大力推进数字口岸一体化,推进涉海、涉港、涉船等机构数据共享。加快国际投资“单一窗口”建设。大力推进一站式集成服务体系建设。

2.全方位深化商务治理数字化改革。抓好双循环应用、数字贸易等数字化改革重点项目,迭代升级“订单+清单”监测预警管理系统、散装水泥专用车辆安全共治系统等数字化转型重点项目。加快完善商务数据仓,推进数据应用共享。推动消费等领域统计方式数字化改革,加强与重点平台企业的数据共享。扎实推进重要产品信息化追溯体系建设,强化追溯体系应用。持续编制发布浙江开放指数,坚持数字赋能、系统集成、迭代更新,建立浙江开放指数应用长效机制。

(九)有效管控风险,健全商务安全保障体系。

1.完善贸易摩擦应对和贸易救济机制。提升商务部、地方商务主管部门、行业商(协)会和涉案企业共同应对工作机制,探索建立337调查、技术性贸易壁垒等贸易摩擦应对工作机制。加强对外贸易预警点建设,深化“浙”里有“援”外经贸法律服务,开展贸易调整援助试点,建立精准贸易救济工作体系。建立跨境电子商务法律调解机制,探索新型国际仲裁和纠纷解决机制。落实实体清单等出口管制制度,切实维护产业安全。

2.健全国际投资风险防范和保护机制。加强国别研究,强化境外安全风险评估、监测预警、应急处置,发挥智库、行业商(协)会等社会组织作用,拓展境外安全协作网络,完善浙江企业海外合法权益保护机制。鼓励保险企业丰富境外投资保险产品,指导企业制定风险应对预案、加强风险应急演练、用好海外投资保险等政策性金融避险工具。

3.健全应急保供体系。完善生活必需品保供稳价数字化监测平台,增强市场调控、应急保供工作的预见性、精准性和有效性。构建省市县三级协同的生活必需品储备体系,严格落实猪肉、食糖、大米等重要商品分级储备制度,健全应急投放网络,完善应急运力储备,共同保障生活必需品的生产、储备、调运和投放工作。

三、实施保障

(一)加强党的领导。推动完善党委(党组)研究商务发展战略、分析经济形势、研究重大方针政策的工作机制。增强党领导商务工作的专业化能力,打造“整体智治、唯实惟先”的商务队伍,提高党领导商务工作的法治化水平。

(二)创新政策措施。对标国内外先进,不断完善政策举措,形成更有竞争力的商务政策体系。用足用好促进商务发展的各项政策,挖掘政策潜力,释放政策效应。强化专班机制,综合施策、联动协同。加强政策评估,完善储备政策。完善统计制度,建立健全与商务发展趋势相适应的统计监测体系。充分调动多元主体积极性,健全规划实施机制,开展规划实施的年度监测、中期评估和总结评估。

(三)强化人才保障。积极探索引进高层次人才新路径,建立广泛的引才网络平台和渠道,加强人才培训。加强智库建设,建立商务发展智库联盟,形成专兼结合、梯次配备、内外互补、上下联动的智库结构。全面加强商务系统人才队伍建设,切实提高商务系统干部素质和业务能力。

浙江省人民政府办公厅关于印发浙江省商务高质量发展“十四五”规划的通知.pdf

政策解读:http://zcom.zj.gov.cn/art/2021/8/16/art_1229268091_2320474.html

图解:http://zcom.zj.gov.cn/art/2021/8/16/art_1229268091_2320476.html


打印 关闭